登 录
注 册
进入TMS
首页
关于我们
新闻中心
产品及服务
解决方案
知识库
风险地图
联系我们
SaaS
首页
知识库
应急管理
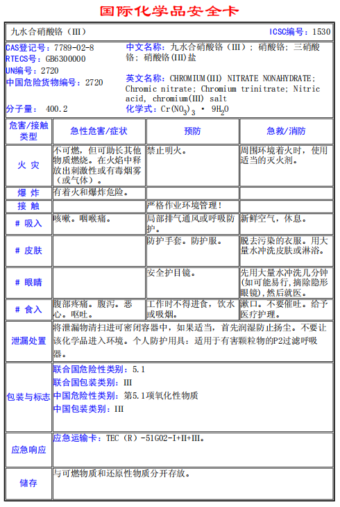
九水合硝酸铬(III) MSDS
点击:
1452
时间
2020-05-28 07:38:54
上一条:
硫化钴 MSDS
下一条:
氧化铬(III) MSDS